
자세한 제품 설명
| 라벨 속도 : | 20-200pcs / min (라벨의 길이와 병의 두께에 따라 다름) | 굵게 레이블 개체 : | 20 ~ 200mm |
|---|---|---|---|
| 물체의 높이 : | 30 ~ 200mm | 상표의 고도 : | 15 ~ 110 밀리미터 |
| 상표의 길이 : | 25 ~ 300 밀리미터 | 직경 안쪽에 상표 롤러 : | 76mm |
| 직경 이상으로 라벨 롤러 : | 300mm | 전력 공급 : | 220V 50 / 60HZ 0.75KW 단상 |
| 기계의 무게 : | 150kg | 기계의 크기 : | 1600 (L) * 550 (W) * 1600 (H) mm |
| 핵심어 : | 평면 라벨 부착기 | 모델 1 : | HAP200 |
| 모델 2 : | HAP300 |
자동 평면 라벨 어플리케이터 기계, SUS304 스테인레스 스틸 경제 자동 상단 및 측면 라벨링 기계
신청:
자동 평면 라벨 어플리케이터 기계, SUS304 스테인레스 스틸 경제 자동 상단 및 측면 라벨링 기계는 식품, 화학, 제약, 화장품, 문구, CD 디스크, 카톤, 상자 및 다양한 오일 주전자 등과 같은 모든 종류의 평면 물체에 적용됩니다.이 경제 자동 상단 및 측면 라벨링 기계는 평면 라벨링입니다. 경제 자동 상단 및 측면 라벨링 기계는 다음에 적합합니다.

풍모:
- 본체는 SUS304 스테인레스 스틸 및 고급 알루미늄 합금으로 제작되었습니다.
- 라벨링 헤드는 일본에서 수입되는 고급 스텝 모터로 구동됩니다.
- 마법의 눈은 모두 일본에서 만들어진 첨단 광 검출기입니다.
- PLC 제어 시스템은 60 개 그룹의 메모리 유닛을 포함한 휴먼 인터페이스를 갖추고 있습니다.
- 라벨링 위치와 높이를 조정할 수 있습니다.
- 운송 높이는 생산 라인의 높이로 조정할 수 있습니다.
- 컨베이어 및 생산 라인과 연결 가능
- 선택권을위한 투명한 상표 감시자.
외관 그림 :

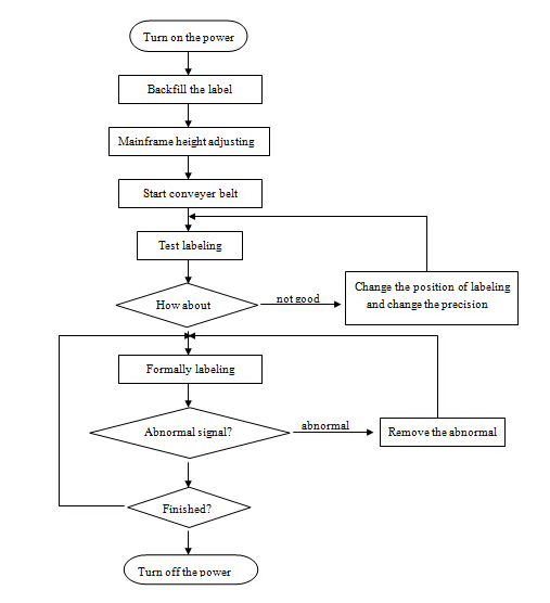
작동 흐름 차트 :

회로도 :

포장 및 배송 :
1. 포트:상하이
2. 포장 세부 사항 :나무로되는 케이스 수출 패킹
3. 배달 세부 사항 :일반적으로 지불 수령 후 12-15 일
자주하는 질문:
1). 라벨 쇼 erect go ffer
이유 : 라벨링 출력 속도가 너무 빠르거나 조립 라인 속도가 낮습니다.
해결책 : 라벨 출력 속도를 늦추거나 조립 라인의 속도 (병 이동 속도)를 가속화하십시오.
2). 라벨 쇼 쓰레기 고퍼
이유:
① 쟁기 보드가 평평하지 않습니다.
② 껍질 벗기기 보드 가장자리가 병의 덮개와 평행하지 않습니다.
③ 라벨이 너무 가볍게 눌려 짐
해결책 :
① 쟁기 보드를 바꾸고,
② 보드 가장자리가 병의 덮개와 평행하게 벗겨 지도록 조정하십시오.
③ 라벨 벨트에 바르게 충격을주십시오.
꼬리표: 플랫 라벨 어플리케이터, 박스 라벨링 기계









