
자세한 제품 설명
SUS304 자동 귀환 제어 장치 모터 자동적 인 둥근 병 레테르를 붙이는 기계 PLC 통제
신청
이 서보 모터 자동 랩 라벨링 기계는 식품, 화학, 제약, 화장품, 문구, CD 디스크, 카톤, 상자 및 다양한 오일 주전자 등과 같은 모든 종류의 평평한 물체에 적용됩니다. 자동 랩 라벨링 기계는

풍모
| 조작 | PLC 제어 시스템으로 라벨링 기계 작동 용이 |
| 재료 | 라벨링 기계의 본체는 SUS304 스테인레스 스틸로 만들어졌습니다. |
| 구성 | 우리의 라벨링 기계는 잘 알려진 일본, 독일, 미국, 한국 또는 대만 브랜드 부품을 채택합니다. |
| 적응성 | 클라이언트는 프린터 및 코드 기계를 추가하도록 선택할 수 있습니다. converyer와의 연결 여부를 선택할 수 있습니다. |
기술 매개 변수

| 이름 | 자동 랩 라벨링 기계 |
| 라벨링 속도 | 60-300pcs / 분 |
| 물체의 높이 | 25 ~ 95mm |
| 물체의 두께 | 12 ~ 25mm |
| 라벨 높이 | 20 ~ 90mm |
| 라벨 길이 | 25 ~ 80mm |
| 라벨 롤러 내경 | 76mm |
| 라벨 롤러 외경 | 350mm |
| 라벨링의 정확성 | ± 0.5mm |
| 전원 공급 | 220V 50 / 60HZ 2KW |
| 프린터의 가스 소비 | 5Kg / m2 (코딩 기 추가시) |
| 라벨링 기계의 크기 | 2500 (L) × 1250 (W) × 1750 (H) mm |
| 라벨링 기계의 무게 | 150kg |
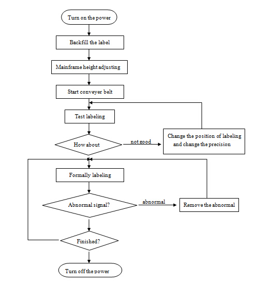
운영 흐름도

회로도

세부 쇼

포장 및 배송

· 포트: 상하이
· 포장 세부 사항 : 나무로되는 케이스 수출 패킹
· 배달 세부 사항 : 일반적으로 지불 수령 후 12-15 일
저희를 믿으세요, VKPAK , 당신의 좋은 선택! 귀하의 요청에 대한 빠른 응답!
우리의 서비스
1. 특정 라벨링 요구 사항에 따라 전문 라벨링 솔루션을 제공합니다.
2. 주문한 후에 고품질 레테르를 붙이는 기계를 공급하십시오.
3. 배달 시간을 귀하의 필요에 맞게 짧게 만드십시오.
4. 당신이 우리의 기계를받은 후에 당신에게 평생 무료 기술 지원을 제공하십시오.
자주하는 질문
1. 당신은 어떤 종류의 레테르를 붙이는 기계가 있습니까?
친애하는 고객, 우리는 둥근 용기와 평평한 표면을위한 자동 및 반자동 라벨링 기계를 가지고 있습니다. 일부 모델은 하나의 라벨 용이고 다른 일부는 2 개 이상의 라벨 용입니다. 그리고 우리는 특정 라벨링 상황에 따라 기계를 설계 할 수 있습니다.
따라서 pls는 귀하의 라벨링 요구 사항을 자유롭게 보내 주시면 만족스러운 라벨링 솔루션을 제공 할 것입니다.
2. 날짜 및 로트 번호를 인쇄하기 위해 코딩 기계를 추가 할 수 있었습니까?
예, 원하는 글자와 아니오를 인쇄하기 위해 코딩 기계를 추가하도록 선택할 수 있습니다.
핫 스탬프이며 최대 3 줄까지 인쇄 할 수 있습니다.
3. 적합한 모델을 확인하기 위해 어떤 정보를 제공해야합니까?
Pls는 우리에게 컨테이너 및 라벨의 사진뿐만 아니라 컨테이너 및 라벨 크기를 보냅니다.
Pls는 또한 가능한 경우 어떤 종류의 라벨을 사용하는지 알려줍니다. (예를 들어, 자체 접착, 접착제, 핫 글루 등 라벨이 롤이든 조각이든 상관없이) 그런 다음 적합한 모델을 확인하도록하겠습니다.
꼬리표: 산업용 라벨링 기계, 유리 병 라벨링 기계









